Day 19: Exploring Constraints and Forces

Over the past two days, we did the classic "zoom out to take in the broader context" and "zoom in" (to explore capabilities of a system). Today we'll explore forces that shape the system and our (available) responses to some change, challenge, threat or opportunity in the context (or situation).

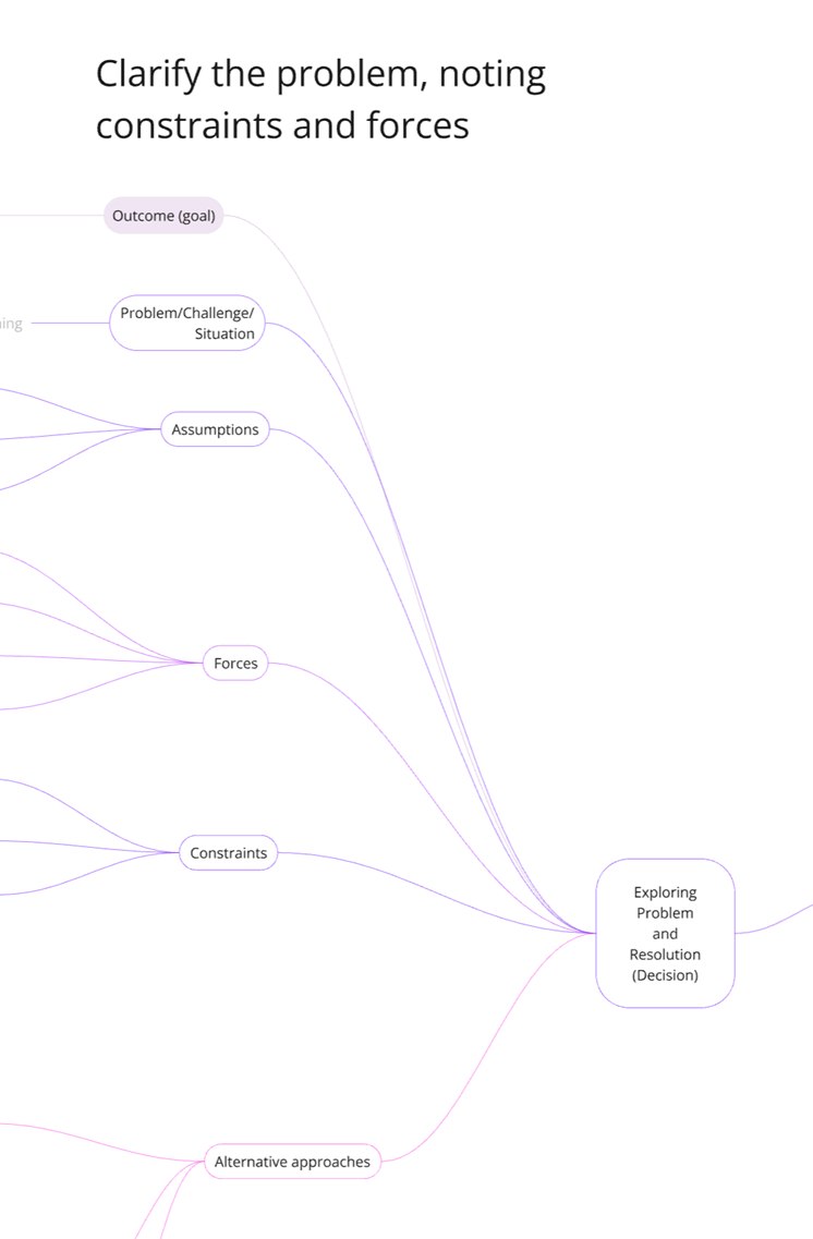
Identify an area (in your situation) where you want to *do something* (nontrivial) and want to explore further what you'll encounter and what it will take.

  • Start with a brief characterization of the Problem (Problem/Challenge/Situation) you're focusing on here.
  • Explore the Constraints you (your team, org, etc.) will need to be aware of and work under.
  • Identify Forces (e.g., what pushes, inhibits, repels, distorts, create inertia or friction, drag, prevents, constricts flow, resists? What pulls, organizes, fosters, induces, like goals and otherwise attracts? Are there time and cost pressures -- if not already identified as constraints, etc. What impacts the outcome, and shapes the possibilities and options?)
  • Add Assumptions as you surface/discover them.
  • Identify several Approaches to the problem (including “do nothing”, but also identify options to resolve/address the problem), and explore how well they do (or don’t) address the forces, and fit within the constraints.

Yes, we’re surfacing trade-offs. And… Discovering what we are trading off, is messy. Hard (difficult, organizationally/socio-politically, and technically). Work. True — it’s good to do this work collaboratively. But it's also good to leverage the kind of thinking we do alone — with the page and pen(cil) (or whatever).

One way to do this, is with a "mind map" sort of structure. See diagram. Add threads to tease out forces, etc. as needed.

“Our job [..] how to devise methods by which we can best discover the order integral to a particular situation."

— Mary Parker Follett